Instance Verification Kit (IVK)
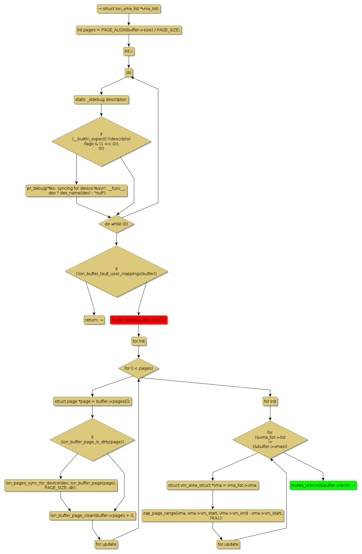
mutex lock @ [23496+26+/linux-3.19-rc1/drivers/staging/android/ion/ion.c]
Instance Signature: lock
|
The Matching Pair Graph:
|
|
Function Name
|
Control Flow Graph (CFG)
|
Events Flow Graph (EFG)
|
Source Correspondence
|
|
ion_buffer_sync_for_device
|
|
|
[23133+26+/linux-3.19-rc1/drivers/staging/android/ion/ion.c]
|